强国之路网 3月12日北京讯(通讯员 张若涵):近日,第五批“新时代好少年·致敬新时代 争做好少年”主题教育活动优秀作品名单对外发布。
习近平总书记在十九大报告中指出:“经过长期努力,中国特色社会主义进入了新时代,这是我国发展新的历史方位。”
作为新时代的青少年,身处这样伟大、火热和辉煌的时代,每一个地方都值得我们用心关注,每一个时刻都需要我们全心投入,每一项事业都引来我们献礼赞美,每一项成就都让我们致敬歌颂!我们要成为新时代的致敬者、礼赞者、奋斗者和搏击者。
为更好地引导新时代青少年融入新时代,投入新时代,激发他们为中华民族伟大复兴而学习奋斗的使命感和责任感,坚定不移听党话、跟党走,自觉践行社会主义核心价值观,“扣好人生第一粒扣子”,牢记习近平总书记“勿忘昨天的苦难辉煌,无愧今天的使命担当,不负明天的伟大梦想”的嘱托,深入践行“强国有我”的青春誓言,以丰富多彩的艺术形式和优秀作品礼赞新时代,致敬新时代,奋斗新时代,由中青少教育中心、强国之路网、中青少教育网、新时代好少年微信公众号等机构联合举办“新时代好少年·致敬新时代 争做好少年”作文、书画、摄影、演讲、朗诵等主题教育作品(线上)征集活动。
活动启动以来,受到全国各地青少年和中小学校老师、学生,以及社会教育教学机构的踊跃参与和积极投稿。
来稿作品形式多样、内容丰富多彩,反映了青少年积极向上,爱党、爱国、爱人民、爱社会主义的精神面貌;展现了青少年勇做民族复兴大任的时代新人的担当,当好社会主义建设者和接班人的使命意识;赞美了新时代和谐美丽、欣欣向荣的社会发展新面貌;讴歌了新时代好人好事、积极奋进的社会新风尚;坚定了吃苦耐劳、团结奋斗、战胜困难的信心决心,把成长奋斗融入党和人民事业,努力成长为堪当中华民族伟大复兴大任的时代新人。

选送作品名称:《落日漫海》(摄影) 作者:王思辰 指导老师:苗金霞 学校:山东省淄博市临淄区雪宫小学四年(3)班

选送作品名称:《青花瓷》(绘画) 作者:蒋欣妤(6岁) 指导老师:李洋学校:辽宁省大连市旅顺新城实验学校一年级五班
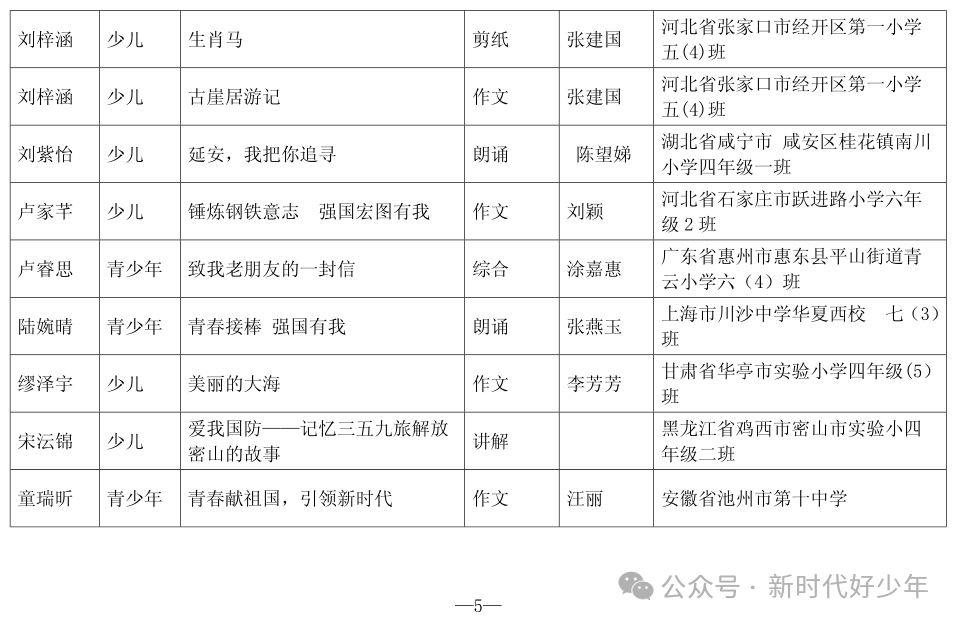
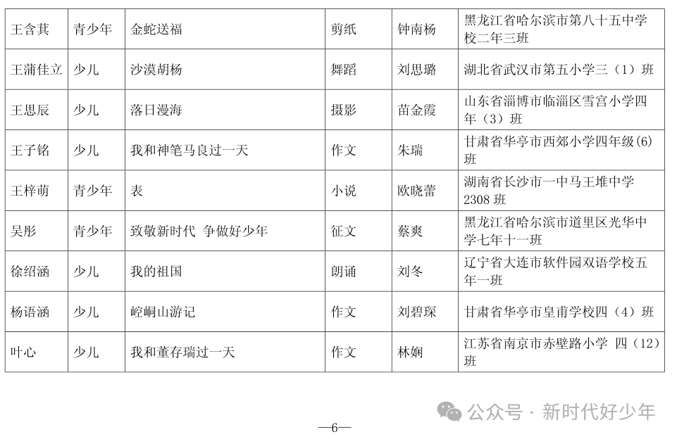
经过对投稿作品认真审核筛选,现将“新时代好少年·致敬新时代 争做好少年”主题教育活动优秀作品名单(第五批)公布如下: